移至主內容
A-
A
A+
Main navigation
學校資料
香港聖公會簡介
香港聖公會辦學理念指引
聖公宗(香港)小學監理委員會歷史簡介
香港聖公會教育服務部
教省教育政策文件
學校簡介
學校歷史
法團校董會
歷任校長
校長的話
梨主全家福
行政架構
校園設施
校訊
校曆表
管理與組織
行政架構
學校文件
計劃書、報告
政策及指引
學校刊物
學校概覽
校訊
CHU OI (LMS) NEWSLETTER
教師專業發展
教師專業發展活動
教師外出分享或交流
校曆表
學校時間表
學生事務
午膳
校車
校服
其他
書簿及車船津貼
學生健康及牙科保健
在校免費午膳津貼
學與教
課程
理念
跨學科學習
家課政策
評估政策
STEAM教育
學科
中文科
英文科
數學科
常識科
音樂科
普通話科
人文科
體育科
電腦科
圖書科
宗教科
視藝科
外籍老師NET TEACHER
自學天地
校風及學生支援
訓輔組
學校社工
學生支援組
價值觀教育
德育、公民教育及國民教育
生命教育
非華語學生教育支援
學生表現及活動
學生活動
學生成就
學生成績龍虎榜
獲獎喜訊(校內及校外)
梨主照相簿
學校夥伴
家長
家長教師會
家長手冊
家長資源
家長教育安排
香港聖公會
香港聖公會教育服務部
香港聖公會福利協會
香港聖公會主愛堂
入學與升學
入讀小一
幼小銜接
插班申請
升中派位
升中快訊
校友佳績
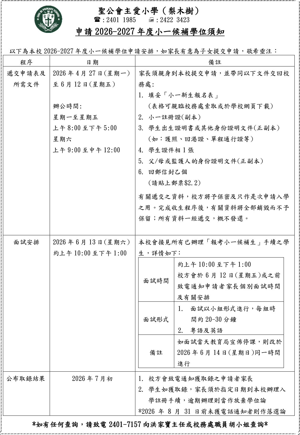
申請2026-2027年度小一候補學位須知
導航連結
首頁
梨主新動態
申請2026-2027年度小一候補學位須知
申請2026-2027年度小一候補學位須知
2026-04-27
返回